公司网站建站费用详解:涵盖网站建设全过程的费用,包括设计、开发、维护等,具体费用因需求不同而有所差异,建议咨询专业建站公司获取详细报价和费用明细。
在当今数字化时代,拥有一个公司网站已经成为企业展示自身形象、产品和服务的重要途径,对于许多企业来说,公司网站建站费用是一个不可忽视的问题,本文将详细解析公司网站建站费用的构成及其相关因素,帮助企业更好地了解并控制建站成本。
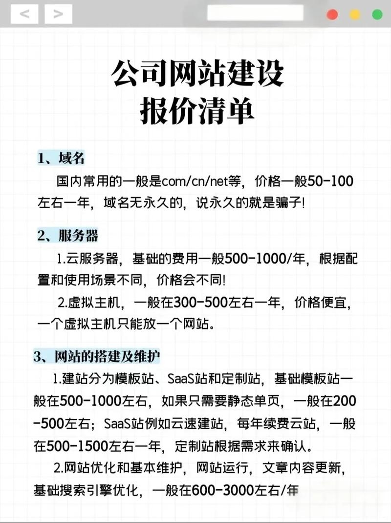
公司网站建站费用的构成
- 域名注册费:域名是网站在互联网上的唯一标识,企业需要购买并注册一个与自身业务相关的域名,域名注册费用因域名后缀、注册时间等因素而异。
- 服务器租赁费:服务器是网站运行的硬件基础,企业可以选择购买或租赁服务器,对于初创企业或预算有限的企业,租赁服务器是一种较为经济的选择。
- 网站设计与开发费用:网站的设计与开发是建站过程中最为重要的环节之一,包括网站的前端设计、后端开发、功能开发等,这部分费用因项目复杂度、开发周期、设计师和开发人员的水平等因素而异。
- 网站维护与优化费用:网站建成后,需要进行日常的维护和优化工作,包括网站内容的更新、安全防护、搜索引擎优化等,这部分费用因网站的规模和需求而异。
影响公司网站建站费用的因素
- 公司需求:公司的业务范围、目标用户、品牌形象等因素都会影响网站的建设需求,从而影响建站费用。
- 技术水平:设计师和开发人员的水平、技术栈的选择等因素都会影响网站的设计与开发成本。
- 定制化程度:企业对于网站的定制化需求越高,建站费用也会相应增加。
- 市场竞争:市场竞争激烈时,企业为了在众多竞争对手中脱颖而出,可能会投入更多的资金用于网站建设。
如何控制公司网站建站费用
- 明确需求:在开始建站前,企业应明确自身的需求和目标,避免在后期开发过程中频繁变更需求导致成本增加。
- 合理选择技术栈:根据项目需求和预算,选择合适的技术栈,避免过度追求技术先进性而增加成本。
- 优化设计:在保证用户体验的前提下,优化网站设计,降低设计成本。
- 合理分配预算:根据项目需求和预算,合理分配各项费用,确保项目的顺利进行。
公司网站建站费用涉及多个方面,包括域名注册费、服务器租赁费、网站设计与开发费用以及网站维护与优化费用等,企业在建站过程中应明确自身需求和目标,合理选择技术栈和设计方案,控制成本并确保项目的顺利进行,通过本文的介绍,相信企业对于公司网站建站费用有了更全面的了解,能够更好地进行预算和控制成本。




















