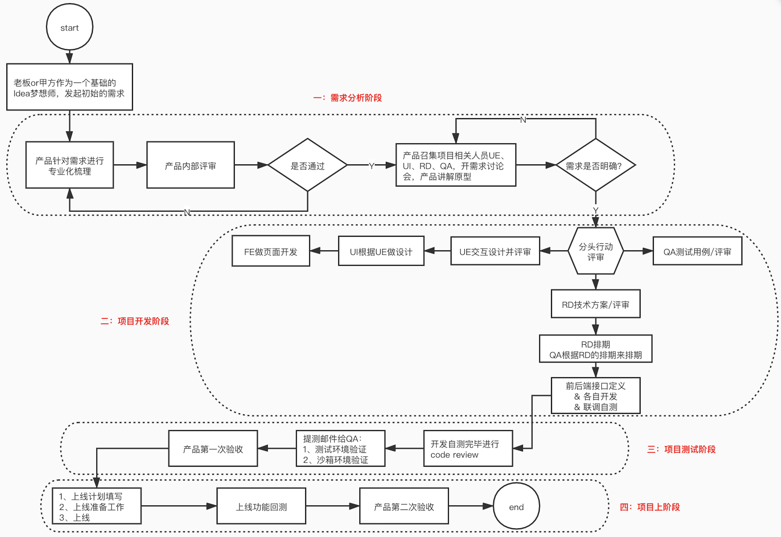
网站开发流程包括域名注册与解析、配置服务器,角色分配为内容策划与设计和技术开发人员,需求分析阶段需共同讨论目标、受众群体及核心功能,定制开发时需邀请用户测试并根据反馈改进,最终交付使用并进行培训维护,选择专业团队和合适的开发流程能提高效率和成功率。
选择域名
域名是网站的唯一标识,需简洁易记且与品牌相关,建议选择主流后缀(如.com、.cn),避免使用特殊字符或过长名称,通过阿里云、腾讯云等平台注册,并完成域名解析,配置网络服务器,可以选择虚拟主机或云服务器(VPS)。
明确分工与规划 :
角色分配:一人负责内容策划与设计,另一人专注技术开发 。
2 .需求分析:共同讨论网站目标 、受众群体及核心功能 ,例如企业官网突出品牌信息 ,电商网站支持商品展示交易等需求确认工作 。
挑选合适的建站方式 :创建网站时需明确建站方式 ,常见有两种途径可选择 :一是委托专业建站公司 ;二是自主建立自己的网站团队进行建设 ,在选择时应多方比对并获取具体信息重点考察案例和技术实力以及售后服务质量等方面考量 。
建立自己网站的步骤和流程 :主要包括前期的开发工具原料的准备 (包括开发语言Web服务器集成开发环境等工具 )硬件条件的准备 (固定IP的电脑或者申请云服务器的公网 IP) 以及后期的开发部署上线三个主要阶段的工作 ,其中制作大型网站还需要系统化的分工协作涵盖需求分析团队建设设计开发及测试验收的具体实施步骤 。 包括确定行业类型定位分析用户需求和市场调研等工作在设计方面需要考虑用户体验界面设计和交互效果等技术实现需要掌握相关的编程语言和框架进行测试和优化确保网站的稳定性和安全性最后将网站发布到服务器上并进行域名的解析和安全检查等环节完成整个网站建设过程 。
需要注意的是在进行网站定制开发时要根据需求和设想邀请不同用户角色对平台进行测试并根据反馈改进进一步交付使用和进行培训维护等后续操作以确保最终产品的质量和满足客户需求的效果 ,同时也要注意选择合适的开发流程和专业的开发团队来协助项目的顺利进行提高开发的效率和成功率 。
北京网站开发有哪些流程?哪些网站开发公司比较好 ?在北京的网站开发中基本流程包括需求分析产品原型设计UI设计前后端开发和测试修复等基本环节同时在选择好的网站建设公司时可以通过搜索引擎查找口碑推荐客户评价等多种渠道了解公司的实力和信誉度一些知名的互联网公司比如华盛恒辉科技五木恒润科技等都是在行业内有着良好声誉的公司可供参考借鉴 ,在开发过程中需要注意沟通和协调团队成员之间的合作保证项目能够按时按质的顺利完成同时也要关注新技术和新趋势的应用以提高自身的竞争力和创新能力为企业的长远发展打下坚实的基础 ,关于具体的开发流程及细节可以咨询相关专业人士以供参考学习交流进步提升自我能力水平 。 对于想要建立一个新网站的开发者来说了解基本的开发流程是非常重要的这样才能更好地把握每个环节顺利推进项目进度并保证最终的成果符合预期的要求和目标 ,希望以上介绍的内容能够帮助大家更好地理解如何开发一个优质的网站并取得成功!




















