本文介绍了如何在国际版阿里巴巴开店,并详细阐述了顶级版的年费和服务费用,同时分析了亚马逊、Banggood等跨境电商平台的特性及优势,文章还概述了DHgate等其他重要电商信息的特点和优惠条件,在选择开设店铺前需充分了解相关要求和规定,关注最新政策和优惠以享受更多好处。
-
企业入驻要求及必备资料
- 企业资质要求:入驻商家必须具备企业营业执照,速卖通目前不支持个体工商户入驻,同时需提供对公银行账户及企业支付宝账户作为资金结算与交易管理的主要凭证,此外还需确保主体真实性,如中国大陆或港澳台地区注册的合法企业营业执照等。
- 开店流程详述:准备好入驻相关资料后,进行以下详细步骤以完成店铺开通,首先是企业营业执照是必须的证明文件之一,其有效性需要在有效期内且经营范围应与申请类目匹配(若为境外企业则可能需要提供相应的商业登记证明文件),其次是需要拥有或者代理一个品牌来进行经营并选择合适的店铺类型——官方店、本土店或是其他特定类别,最后还需要支付保证金通常为一万元左右的具体金额可能因平台政策而异。
-
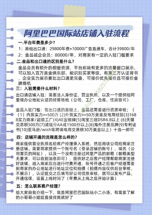
阿里巴巴店铺费用及相关信息
顶级版年费和明细服务费:
- 年费总计36800元适用于大型企业和全面的店铺功能以及高端推广服务等;具体包括旺铺装修费和其他一些额外的服务费用,例如旺铺装修服务的收费标准可能在几百到几千元左右不等,取决于具体的复杂程度和模板的选择,另外还可能有其他的额外费用,例如诚信通的会员服务和产品拍摄的费用等等。
诚信通会员店铺介绍及其相关费用:
对于希望获得更多功能和优势的商家可以选择成为诚信通会员店铺,这种店铺除了基础版的年费外还有一定的保证金,保证金的数额可能会随着时间和运营稳定性的提升而升级至更高的水平,该店铺在产品的排名和店铺权重等方面通常会优于非会员店铺,有助于提高业务效果和服务质量,关于诚信通的其他相关信息还包括它的各种优惠政策和新商家的免年费试用期或其他形式的保障措施。
3. 其他跨境电商平台的入驻介绍
亚马逊简介及其他电商平台特点分析:
亚马逊是最早的跨境电子商务平台之一,具有庞大的流量和高客单价等特点适合有一定电商经验和资源的成熟卖家,竞争激烈但利润也相对较高,Banggood背景和相关费用分析:
Banggood是一个中国B2C跨境出口平台,总部位于广州成立于2时间较近的特点是其拥有多个海外仓并与多家国际物流公司合作主要面向北美和欧洲市场优势在于完善的物流网络可以满足中小卖家的快速拓展海外市场DHgate简介与其他注意事项:
DHgate是一家专注于B2B跨境电商的平台其主要任务是通过连接供应商与零售商的优势在于它提供了多种不同的服务平台并且可以根据不同的情况采取不同的策略Temu等其他重要信息的概述和分析:
Temu作为一个新兴电商平台增长速度惊人已成为访问量第四大的电商网站优势主要包括免费入驻的政策以及其他的一些特点和优惠条件Shopee虾皮的相关信息和建议:
Shopee是全球东南亚最大的电商平台之一入驻无需任何费用而且不需要收取任何结算费用适用人群广泛涵盖了中小企业和个人用户Wish的一个简单描述和建议:
Wish是一个免费的跨境电商平台创建账号即可上传商品信息不收费总结来说,在选择开设淘宝店铺之前需要对相关的要求和规定有充分的了解和准备以确保顺利开业并进行后续的经营活动关注最新的政策和优惠信息以便享受更多的好处。

















