咸阳市房屋备案查询指南包括查询流程、所需材料和查询方式,无需额外信息。
在咸阳市,房屋备案是一项重要的法律程序,对于购房者来说,了解房屋备案的情况是十分必要的,本文将介绍如何在咸阳市查询房屋备案信息,帮助广大市民更好地了解房屋备案的相关知识。
咸阳市房屋备案查询:流程、地点与注意事项
咸阳市房屋备案查询的重要性
在咸阳市购买房产后,进行房屋备案是保障购房者权益的重要步骤,通过查询房屋备案信息,购房者可以确认房屋的所有权归属、了解房屋的产权状况,以及在发生纠纷时作为法律依据。
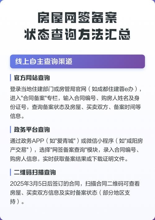
咸阳市房屋备案查询流程
(1)准备相关资料:购房合同、身份证、房产证等证明文件;
(2)前往当地房地产管理部门或相关政府机构进行查询;
(3)填写查询申请表,提交相关资料;
(4)等待审核,获取查询结果。
咸阳市房屋备案查询地点
咸阳市房屋备案查询可以在以下地点进行:
(1)咸阳市住房和城乡建设局:咸阳市的房产管理政策、房屋备案等信息均可在该局进行查询。
(2)各区县的房地产管理所:购房者也可以前往所购房产所在区县的房地产管理所进行查询,了解更具体的房屋备案情况。
(3)网上查询:部分地区的房屋备案信息已经实现网上查询,购房者可以通过咸阳市住房和城乡建设局的官方网站或其他相关网站进行查询。
注意事项
(1)查询时请携带齐全相关资料,确保信息的准确性;
(2)查询过程中如有疑问,请及时咨询工作人员;
(3)请务必在官方渠道进行查询,以确保信息的真实性。
本文介绍了咸阳市房屋备案查询的重要性、流程、地点及注意事项,希望能为广大市民提供有用的信息,在购房过程中,了解房屋备案情况是十分必要的,希望本文能帮助您更好地了解咸阳市的房屋备案查询相关知识。




















