如何使用CRM系统进行售后管理,需制定完善的维护计划并利用crm系统的相应模块操作,通过设定定期回访周期、分配任务给相关服务人员等措施确保计划的顺利进行;同时注重细节把握每个环节的顺畅衔接以便提供更优质的服务给客户提升整体满意度和信任度,以上仅供参考,如涉及具体业务应用问题可咨询专业人士。
管理客户资料
对于所有客户的资料,都需要妥善建立和进行管理,通过建立客户档案来更好地促进企业与客户之间的成交,客户关系管理的目的之一就是帮助企业实现对客户资料的管理。
设置周期性提醒与回访老客户
利用CRM系统设置周期性提醒,定期回访老客户,了解他们对产品的使用情况并收集反馈意见,及时做好产品优化工作;同时可以设置节日或生日提醒,确保相关人员能及时向客户送上祝福,从而提高客户满意度。
建立稳固的客户关系
企业需转变观念,将客户重要性置于产品之上,关注其动态变化(如需求升级和消费习惯调整),精准识别与高效转化客户价值是其中的关键步骤之一,通过综合应用多种技巧和方法进行维护客户关系,建立起长期有效的沟通机制等举措有助于实现这一目标。
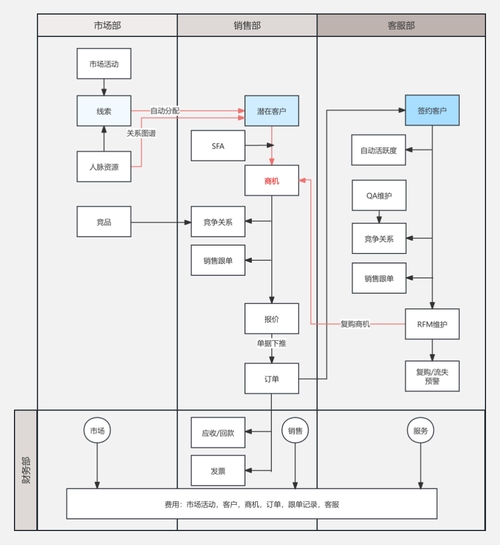
CRM软件是维护客户的得力帮手(CRM客户维系)
CRM系统是企业用来更好管理与客户关系的工具,以下是关于CRM在客户关系管理中的重要作用:
满足新老客户的需求与管理要求
CRM系统的功能包括周期性的跟踪和回访新客户和老客户以获取他们的使用情况和反馈信息来帮助企业进行产品和服务的持续优化和改进,此外还可以发送节日问候以提升客户满意度和客户忠诚度,因此可以说它是企业的一个“关系维护利器”,全称Customer Relationship Management (CRM),它运用高科技手段帮助企业和客户进行高效的沟通和交流互动,这些技术涵盖了信息技术以及互联网技术等多个领域的知识和技术支持来实现对客户信息的整合和管理以及对销售流程的优化和提升服务质量的目的,以客户为中心的管理理念是实现有效CRM的基础前提之一 ,总的来说CRM就像是一个专属的企业管家帮助客户管理好所有的相关事务让客户感受到更加贴心周到的服务体验从而提升企业在市场上的竞争力水平并获得更多的商业机会和发展空间 ,另外CRM也可以为企业带来多方面的效益比如提高销售效率等等 ,具体来说CRM可以自动化一些常规的销售流程来提高工作效率并且通过对市场趋势的分析预测来提升销售业绩和市场占有率 ,同时还可以根据客户需求的变化提供个性化的服务和解决方案从而增强客户的忠诚度和黏性促进企业的可持续发展和创新发展能力进一步提升市场竞争力水平和盈利能力 ,总之CRM是一种重要的管理理念也是一项强大的软件系统能够帮助企业高效地处理客户信息并实现市场营销销售管理客户服务等活动自动化提升客户满意度和忠诚度从而实现更好的商业价值和社会效益的提升 ,所以企业应该重视并积极引入和应用好CRM这个强有力的助手来推动自身的持续发展和创新能力的提升从而更好地服务于客户和市场需求获得更大的成功和商业回报 ,综上所述CRM系统是企业管理和维护客户的重要工具和平台它通过一系列的功能和操作来满足企业对客户关系管理的需求和期望提高企业的市场竞争力和业绩表现 ,无论是从理念还是技术的角度来看CRM都是现代企业不可或缺的一部分它将伴随着企业的发展不断壮大并在未来的市场中发挥越来越重要的作用和影响 ,所以说CRM就是现代企业经营发展的一个重要支柱和支撑体系之一 ,它不仅可以帮助企业更好地理解和服务于自己的客户群体同时也能够为企业提供宝贵的市场信息和分析数据为决策层提供更加全面准确的参考依据和支持保障企业发展的稳健性和可持续性 ,因此企业必须高度重视并不断深化对CRM的应用和推广以实现更高效更精准的客户关系管理服务助力企业的长足发展与进步 ,简单来说CRM就是一个集信息科技互联网技术和先进管理理念于一身的综合管理系统旨在提升企业核心竞争力为客户提供卓越的服务体验和价值创造过程实现企业可持续发展的战略目标 ,在这个过程中企业需要充分发挥自身的主观能动性积极探索和实践不断创新和完善以适应不断变化的市场环境和客户需求不断提升自身的竞争实力和创新能力保持领先地位并取得更多商业成果和业务增长机遇和挑战并存的时代背景下更需要借助先进的理念和先进的技术手段和工具来推动企业不断进步和发展壮大而CRM正是其中最为重要的一环不可忽视也不可或缺的一个关键环节在企业的发展过程中发挥着不可替代的作用和意义价值 ,因此我们应该充分认识到CRM的重要性和必要性积极推广和应用它让它在企业中发挥出最大的价值和作用助力企业取得更大的成就和发展前景 ,只有这样我们才能够充分利用好CRM的优势和功能让它成为企业发展过程中的强大后盾和有力支持者推动企业走向更加美好的未来和实现更高的目标和梦想成为可能和现实的目标和方向所在 ,这也是我们作为企业家或者管理者应该承担的责任和义务也是我们追求的理想和目标所在让我们共同努力为实现这个目标而奋斗吧!", "如何使用CRM系统进行售后管理": 以下是如何通过使用CRM系统来进行有效的售后服务管理的介绍和总结归纳出的几个要点如下所述 : 制定完善的售后客户维护计划功能模块并利用crm系统中的相应模块进行操作例如设定定期的回访周期分配任务给相关的服务人员以确保计划的顺利进行优势在于系统化地避免人工遗漏并确保服务规范化和标准化程度的提升 通过自定义模块可以将销售客服及售后等部门纳入统一闭环管理中实时把控订单状态以提高跨部门协作的效率 在具体的故障单处理方面可以通过系统自动记录和处理问题并通过相应的工单流转及时处理和解决相关问题 客户资料的录入编辑存储也可以通过用户信息管理模块完成 总之在使用crm系统进行售后管理过程中需要注重细节把握每个环节的顺畅衔接以便提供更优质的服务给客户进而提升整体满意度和信任度从而为企业的长远发展奠定坚实的基础 以上就是针对如何有效地使用crm系统进行售后管理的详细解答希望能够对您有所帮助如果您还有其他问题需要解决请随时向我提问谢谢您的支持与合作希望我的回答对您有所帮助祝您生意兴隆财源广进!最后感谢您选择我们的产品和服务我们将一如既往地为您提供优质的产品与服务祝您生活愉快工作顺利家庭幸福安康!



















