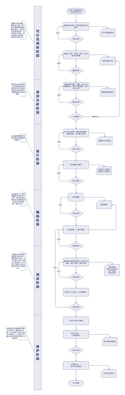
软件开发流程管理制度构建包括需求分析、设计、编码、测试和上线等环节,确保流程规范、高效。
随着信息技术的快速发展,软件开发已成为企业发展的重要支撑,为了确保软件开发流程的规范性和高效性,建立一套完善的软件开发流程管理制度显得尤为重要,本文将探讨软件开发流程管理制度的关键要素和实施方法。
软件开发流程管理制度概述
软件开发流程管理制度是指一套规范软件开发过程、确保项目顺利进行的管理制度,它包括需求分析、设计、编码、测试、交付等多个环节,涵盖了软件开发的全过程,该管理制度应具备明确的目标、规范的操作流程、合理的资源分配和有效的监督考核。
关键要素
明确需求分析
在软件开发流程管理制度中,明确的需求分析是至关重要的,这包括对客户需求的深入理解,以及制定详细的项目计划,需求分析阶段应确保开发团队准确把握客户的需求,避免开发出的产品与客户需求不符。
规范设计流程
设计是软件开发的重要环节,应遵循一定的规范流程,这包括设计文档的编写、设计评审和迭代优化等环节,设计管理制度应确保设计团队在开发过程中遵循规范,提高设计质量,降低开发成本。
合理分配资源
在软件开发过程中,合理分配资源是确保项目顺利进行的关键,管理制度应明确资源分配的原则和方法,包括人员配置、时间管理、物资管理等,应建立资源使用情况的监督考核机制,确保资源的有效利用。
实施方法
建立制度体系
制定软件开发流程管理制度,明确各项规定和要求,要确保制度的可操作性和实用性,以便在实际工作中得以应用。
明确操作流程
在制度体系的基础上,明确各项操作流程,这包括需求分析、设计、编码、测试等环节的具体操作步骤和要求,要确保操作流程的规范性和高效性,避免出现不必要的浪费和延误。
加强监督考核
建立健全监督考核机制,对软件开发流程进行监督和考核,这包括定期进行项目评审、定期进行人员培训、定期进行资源使用情况的统计和分析等,通过监督考核机制,及时发现和解决问题,确保软件开发流程的规范性和高效性。
持续改进优化
软件开发是一个持续改进的过程,在实施过程中,要不断总结经验教训,对制度进行持续改进优化,这包括对制度进行修订和完善、对项目进行优化调整等,通过持续改进优化,不断提高软件开发流程的管理水平,确保项目的顺利进行。
建立一套完善的软件开发流程管理制度是确保软件开发过程规范性和高效性的关键,通过明确需求分析、规范设计流程、合理分配资源等关键要素的实施方法,可以构建一套完善的软件开发流程管理制度,要建立健全监督考核机制,不断总结经验教训,对制度进行持续改进优化,以确保软件开发流程的规范性和高效性。




















