中小企业管理软件排名中,某品牌表现突出,市场分析显示需求旺盛。
随着科技的发展和市场竞争的加剧,中小企业面临着越来越多的管理挑战,为了更好地应对这些挑战,许多企业开始寻找适合自己的管理软件,本文将为大家介绍当前市场上流行的中小企业管理软件排名及市场分析。
中小企业管理软件概述
中小企业管理软件是一种集财务、人力资源、客户关系、供应链等多种功能于一体的综合性软件,它可以帮助企业实现信息化管理,提高工作效率,降低运营成本,随着企业对数字化转型的重视,管理软件在中小企业中得到了广泛应用。
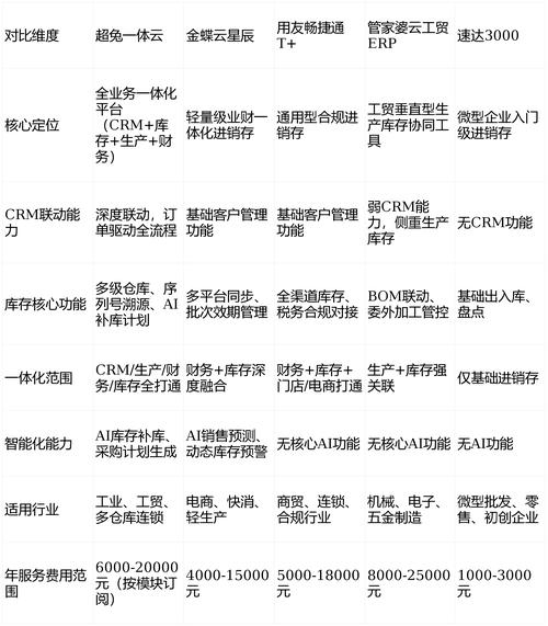
中小企业管理软件排名
根据市场调研和用户评价,以下是当前市场上较为流行的中小企业管理软件排名:
- 金蝶云:作为国内领先的企业管理软件提供商,金蝶云凭借其强大的功能和良好的用户体验,在中小企业中得到了广泛应用,其功能涵盖了财务、供应链、人力资源等多个方面,可以满足企业的多种需求。
- 用友畅捷通:用友畅捷通是一款集财务、供应链、生产制造等多种功能于一体的企业管理软件,其用户界面友好,操作简便,深受中小企业喜爱。
- 钉钉:作为阿里巴巴旗下的企业级通讯工具,钉钉不仅具备即时通讯功能,还集成了企业管理、办公协作等多种功能,其简洁的界面和丰富的应用生态吸引了众多中小企业的关注。
- 管家婆:管家婆是一款专注于财务管理和进销存管理的软件,适合中小型商贸企业使用,其功能全面,操作简便,得到了广大用户的认可。
- 其他软件:除了以上几款软件外,还有一些其他的管理软件如泛微、致远等也在市场上占有一席之地,这些软件各具特色,可以根据企业的具体需求进行选择。
市场分析
随着企业对数字化转型的重视和市场竞争的加剧,中小企业管理软件市场呈现出以下特点:
- 市场需求持续增长:随着企业对信息化管理的需求不断增加,中小企业管理软件市场呈现出持续增长的趋势。
- 竞争激烈:目前市场上管理软件种类繁多,竞争激烈,各家企业都在努力提升产品的功能和用户体验,以吸引更多的用户。
- 云化趋势明显:随着云计算技术的发展和普及,越来越多的管理软件开始向云端迁移,这不仅可以提高软件的稳定性和可扩展性,还可以降低企业的运营成本。
- 定制化需求增加:不同行业和规模的企业对管理软件的需求存在差异,越来越多的企业开始寻求定制化的管理软件解决方案,这为管理软件提供商提供了更多的市场机会。
中小企业管理软件作为企业数字化转型的重要工具,在市场上得到了广泛应用,本文介绍了当前市场上较为流行的中小企业管理软件排名及市场分析,希望能为企业在选择适合自己的管理软件时提供一定的参考,随着科技的不断发展,中小企业管理软件将不断升级和完善,为企业的数字化转型提供更好的支持。




















