阿里云域名解析详细教程摘要:本教程详细介绍了阿里云域名解析的步骤和流程,包括创建解析记录、设置DNS解析等核心内容,教程简洁明了,为用户提供全方位的域名解析指导。
阿里云域名解析——从入门到精通的详细教程
文章引言
随着互联网的发展,域名解析成为了网站运营中不可或缺的一环,阿里云作为国内领先的云服务提供商,其域名解析服务备受用户青睐,本文将为大家详细介绍如何在阿里云上进行域名解析,帮助大家轻松上手,从入门到精通。
-
注册阿里云账号
我们需要拥有一个阿里云账号,在阿里云官网上进行注册,按照提示填写相关信息,完成注册过程。 -
域名购买与添加
在阿里云上购买域名,或者在已有的域名服务商处购买后,在阿里云进行解析设置,进入阿里云控制台,找到域名管理部分,点击“添加域名”,按照引导完成域名的添加。 -
解析设置
(1)进入域名解析列表
在域名管理页面,找到“解析”选项,点击进入域名解析列表。
(2)添加解析记录
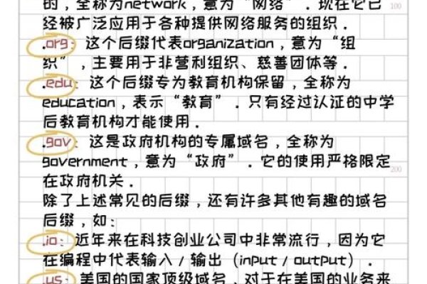
在解析列表页面,点击“添加解析”按钮,进入添加解析记录页面,这里可以根据需求添加不同类型的解析记录,如A记录、MX记录、TXT记录等。
(3)设置解析值
根据实际需求填写相应的主机名、记录类型、线路类型等信息,设置正确的解析值,设置A记录时,需要填写主机名和IP地址。
(4)保存设置
完成解析设置后,点击保存按钮,即可完成域名解析的添加。
-
验证解析是否生效
完成域名解析设置后,需要验证解析是否生效,可以通过使用命令行工具(如nslookup或dig)查询域名的DNS解析结果,或者使用浏览器访问网站验证域名解析是否成功。 -
高级设置(可选)
除了基本的解析设置外,阿里云还提供了许多高级功能,如智能DNS、DNS鉴权、DNSSEC等,根据实际需求,可以在阿里云控制台中进行相应的设置。
文章结尾
通过本文的详细介绍,相信大家对阿里云域名解析有了更深入的了解,在实际操作过程中,如果遇到问题,可以随时查阅阿里云的官方文档或寻求技术支持,祝大家顺利完成域名解析设置,网站运营顺利!




















