本文介绍了常见域名后缀的含义及使用场景,不同顶级域名如“.tt”、“.io”等,常用于特定行业或技术背景的企业服务中,通用顶级域名、国别代码顶级域名和新通用顶级域名的分类与解释也进行了详细说明,文章还探讨了如何根据需求和定位选择合适的域名后缀进行注册和使用的重要性,以及网络安全问题在网站建设中的重要性,对于前缀如“www”和后缀的深层含义也有所介绍,强调了了解整个网络系统的重要性,正确理解并运用好各类域名后缀有助于提升品牌形象和市场认知度,保障信息安全和网络稳定运行。
常见域名的意义及用途场景解析
什么是域名后缀的含义呢,让我们来一一解读一些常见的顶级域名及其使用情境,以下是部分顶级域的说明和适用领域介绍如下:
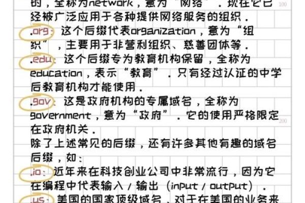
“.tt”:原为安圭拉国家域名,现多用于人工智能领域。“.io”是互联网新分配给印度洋领地的域名等,这些域名常用于特定的行业或技术背景的企业或个人服务中如语音识别、机器人服务等科技相关的业务会使用到此类域名前缀和后缀组合方式。“name”、“tv”、 “cc”“me””co“”arpa 等也有着各自的特定意义和适用的场合范围,com”,是最常用的商业机构使用的顶级域名之一,然而由于优质域名大多已被注册因此现在选择时可能需要考虑更长的主体名称了,而泰国域名则以“.th为顶级域名其二级域名后缀还包括企业专用的“.co.th以及非营利组织专用的“.or.th等等”。 二、关于域名的分类与解释 关于域名的定义我们可以将其分为三大类即通用顶级域名(gTLD)、国别域名(ccTLD)和新通用顶级域名(NEW gTLD),其中我们熟悉的像“. com ”、“ .net "、" org"等均属于早期批准的顶级域并不多的二十几种通用顶级域之中 。 三 、各类具体含义详解 对于每一个具体的网址来说它的结构可以包括多个级别的子目录构成例如我们所知的www开头的是万维网的一部分而后面的内容则构成了网站的地址信息也就是我们通常所说的URL路径中的一部分,对于不同的国家或地区的公司而言它们会选择相应的国家级别的顶级域作为自己的官网链接比如中国就会选用cn作为其官方网站的标识符号代表中国的地域属性;而对于国际性的组织机构或者企业来说通常会选择一些通用的顶级域进行申请以表明自身的性质和组织类型如 net常常适用于网络相关组织和企业的命名需求而 cc 则更适合初创的公司创意项目和个人站长们的使用因为它具有较为广泛的适用范围不受限于某一特定的行业和地区限制。 四、通过以上分析我们可以看出不同种类的网站会根据自己的需求和定位选择不同的域名后缀来进行注册和使用这样可以更好地体现公司的性质和业务范围也有助于提升品牌形象和市场认知度同时在进行网站建设时也需要注意选择合适的服务器配置和优化策略来提高用户体验和访问速度从而为企业的发展提供有力的支持 五、常见问题解答 在浏览网页的过程中我们常常会遇到一些关于域名的疑问诸如如何区分一个网站是否安全合法等问题这时候我们可以通过查看该网站的证书信息和备案情况来了解更多详情同时也可以借助搜索引擎等工具进行查询验证以确保我们的网络安全和数据隐私的安全保护问题得以解决,另外在选择购买网站空间的时候也需要考虑到服务商的信誉度和服务质量等因素以保证网站的稳定性和安全性从而更好地服务于企业的发展和用户的需求在互联网时代网络安全已经成为了一个不可忽视的重要课题需要我们共同关注和努力维护一个健康安全的网络环境。" id="一文带你看懂:网站域名后缀都是什么含义?"=""> 一文带你看懂:网站域名后缀都有哪些意义? 接下来我们来详细了解一下各种域名后缀的意义和应用场景吧!首先我们要明白所谓的域名后缀其实就是指那些位于整个网址最后的那一小部分标识符用来区别不同类型的网站或者是所属的国家或区域以便我们能够快速准确地找到目标站点下面我们就一起来探讨一下各个类型的域名后缀都代表了什么样的含义吧!" id="域名的后缀都有哪些意义?""> 域名的后缀都有哪些意义? 首先我们知道在浏览互联网时会遇到各种各样的网址而这些网址都是由一系列字符组成的字符串通过浏览器转换成对应的IP地址进而实现页面的跳转那么在这个过程中我们会发现每个网址后面都会跟着一串字母和数字的组合这就是我们今天要讨论的主题——域名的后缀也称顶级域名它主要分为三大类别分别是通用顶级域名(gTLD)、国别代码顶级域名(ccTLD)与新通用顶级域名(NEW gTLD)。 其中我们最为熟悉的就是通用顶级域名这一类包括了像大家经常见到的点 com 点 net 和点org这样的标志符它们都代表着全球范围内广泛认可的通用性质适合各种类型的组织与个人使用不分国籍和行业限制都可以申请注册成功之后即可拥有自己独立的网上身份便于用户记忆和传播品牌知名度进一步提升市场竞争力,除此之外还有针对特定国家和地区设立的专属顶级域名为当地企业和居民提供了便利的网络接入条件有助于推动当地的信息化进程发展当然还有一些新兴的或是赞助性质的顶级域也逐渐进入人们的视野并以其独特的优势吸引着越来越多的申请者加入进来共同构建一个多元化的网络环境世界丰富多彩的选择也为我们带来了更多的可能性去探索和发现未知的精彩世界! 另外值得一提的是除了上述提到的这些标准之外在实际使用过程中还会涉及到很多其他的细节问题需要我们去了解和掌握比如在选购过程中还需要注意服务器的稳定性安全性和售后服务质量等方面的因素这样才能确保我们在享受便捷网络服务的同时也能够保障自身信息安全和数据稳定传输不被干扰影响正常的工作和生活秩序总之想要真正了解清楚所有相关知识并非一朝一夕之功需要不断地学习和积累实践经验才能逐渐成长为一名合格的网民朋友让我们一起努力吧! 此外我们还会注意到在一些特殊情况下会出现某些特殊的字符组合形式的前缀用以表示某种特定的含义例如在搜索查询某个知名品牌的官方网站时可能会看到类似于WWW开头的字样这通常指的是World Wide Web的缩写意味着这个网站是一个基于超文本方式的全球性信息网络服务平台能够帮助人们获取丰富的信息资源并提供便捷的在线交互体验 总之无论是从哪个角度来看都需要我们对整个系统有一个全面深入的了解才能更好地利用网络资源开展工作和学习活动同时也要注重提高自身的信息素养和安全意识以保障个人信息财产安全和维护正常的社会秩序运转。" id="#高手回答#关于域名的前缀和后缀有哪些类型和各自有什么含义?" 高手回答关于域名的前缀和后缀的类型及其各自的含义: 在互联网上,当我们谈论到一个完整的网址时,其实它是由许多元素构成的复杂体系组成的一个整体,这其中就包括了我们今天所要讨论的焦点话题——“域名的前缀和后缀”。"前缀",通常是指网址最前面的部分,这部分通常是固定的几个英文字母缩写,用于指代特定的协议或服务类型;“后缡则是特指网址的最后一段文字或者说是识别码,主要用于标注出此站点的归属地或其服务的特性等信息以便于用户在寻找资源时能迅速定位和导航至所需页面完成操作任务。 那么具体到实际操作层面来看的话我们会接触到哪些不同类型的前缀和后缀又该如何理解它们的深层含义呢? 从大的方面来讲可以将它们划分为两大类一类是标准的国际性统一规定的另一类就是根据不同国家和地区的实际情况制定的个性化规则和标准以适应不同地区和文化背景下人们对于网络使用和管理的多样化需求具体来说有以下几个典型的例子可以帮助我们更好地理解这个问题:“WWW”代表的是万维网的简称它是Internet上的一种信息服务方式通过这个平台用户可以轻松检索到世界各地的海量资源和实时更新的资讯讯息大大方便了人们的生活和工作学习;“COM”则表示商业机构的专用标识常见于各大企业或电商平台的网站上旨在帮助企业在激烈的市场竞争中树立专业形象扩大品牌影响力吸引客源促进业务发展壮大;“CN”是中国国家的顶级域名后缀任何想在中国市场开展业务的单位和个人都必须使用这个标记来表示合法性合规性以及本土化特色战略部署的重要性由此可见选择合适且符合规范要求的域名对于企业网络营销布局乃至长远发展都具有至关重要的影响和推动作用不容忽视哦! 综上所述要想成为一名真正的互联网行业精英就必须对这类基础概念进行深入剖析和研究不断积累经验教训提高问题解决能力才能在日新月异的数字浪潮中立稳脚跟迎接挑战抓住机遇共创辉煌未来!




















